在工业配电、商业楼宇、园区能耗、光伏储能、老旧改造等场景中,精准计量、远程监管、安全预警、免布线升级早已成为刚需。传统电表 “一表一回路、布线繁琐、数据孤立、运维低效" 的痛点,正被一款产品打破 ——安科瑞 ADW300 系列无线计量仪表,集高精度计量、全电参量采集、多模无线通信、安全防护于一体,重新定义低压配电智能化监测标准。

ADW300 是安科瑞专为低压配电网络打造的三相无线智能计量终端,以 “体积小、精度高、功能全、适配广" 为核心优势,灵活适配配电箱安装,覆盖分项计量、运维监管、电力监控、能耗管理全需求,是工业、商业、新能源、旧改项目的标配选择。

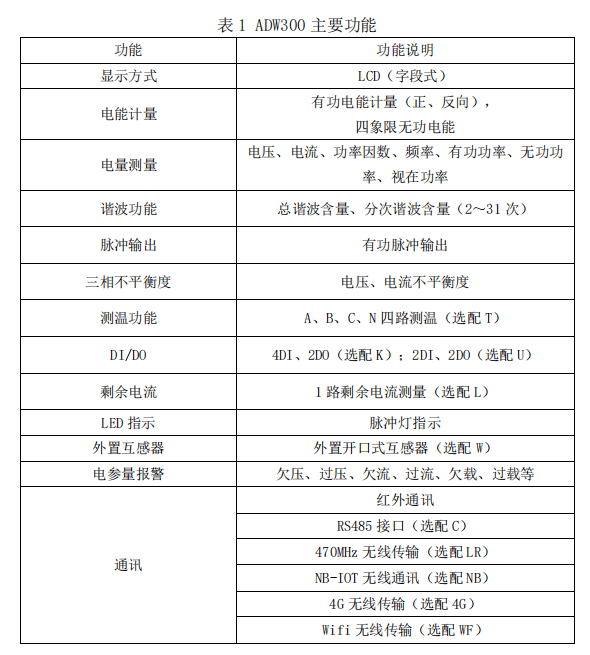
高精度计量,数据误差小 厂家联系18706162823(微信同号)
全电参量采集,一眼看清用电状态
多模无线通信,远程无忧

3.1 工业 / 工厂用电
车间负荷精准监测、能耗统计、谐波治理、设备安全预警,降本增效,保障生产连续稳定。
3.2 商业楼宇 / 物业
分户计量、远程抄表、公共区域能耗管控,告别人工抄表,减少纠纷,提升物业效率。
3.3 园区 / 校园能耗
全区域用电可视化、分项计量、数据自动上报,打造绿色节能、数字化管理体系。
3.4 光伏 / 储能 / 新能源
双向计量、防逆流监测、发电量统计,适配并网场景,满足新能源监管要求。
3.5 老旧配电改造
免布线、免停电、快速换装,用最小成本实现传统电表向智能仪表升级。
厂家联系18706162823(微信同号)
集成:计量 + 测量 + 通信 + 测温 + 漏电流 + 报警,一台顶多台,节省成本与空间

无线自由:多模通信可选,改造项目不用布线,安装效率提升 80%
稳定可靠:安科瑞原厂品质,工业级设计,精度持久、故障率低、运维省心。





从精准计量到智能监控,从无线通信到安全防护,从工业现场到商业楼宇,从新建项目到老旧改造 ——安科瑞 ADW300 无线计量仪表,以模块化设计、全功能配置、全场景适配,真正实现 “一表在手,用电无忧",助力每一个配电场景迈向数字化、智能化、安全化。
厂家联系18706162823(微信同号)